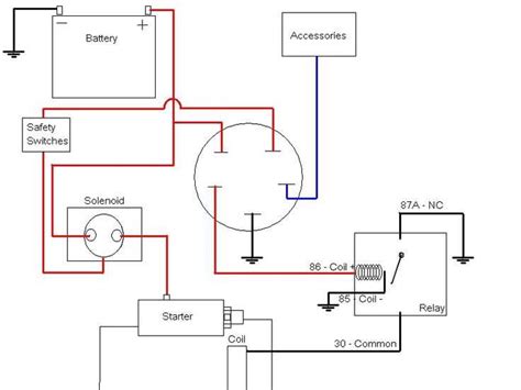
7 Terminal Ignition Switch Wiring Diagram

At present you are looking for an 7 Terminal Ignition Switch Wiring Diagram example that will we provide here inside some type of document formats many of these as PDF, Doc, Power Point, as well as images that will will make it simpler for you to create an 7 Terminal Ignition Switch Wiring Diagram yourself. For a more clear look, you are able to open some examples below. All of the illustrations about 7 Terminal Ignition Switch Wiring Diagram with this website, we get from several sources so you may create a better file of your own. When the search you get here does not match what you are seeking for, please make use of the lookup feature that we possess provided here. You are usually free to download something that we provide right here, it will not cost you typically the slightest.

7 Terminal Ignition Switch Wiring Diagram

Everyone knows that reading 7 Terminal Ignition Switch Wiring Diagram is effective, because we can easily get enough detailed information online from the reading materials. Technology has developed, and reading 7 Terminal Ignition Switch Wiring Diagram books can be more convenient and easier. We could read books on the mobile, tablets and Kindle, etc. Hence, there are lots of books coming into PDF format.

Right here websites for downloading free PDF books which you could acquire as much knowledge as you want. Nowadays everybody, young and old, should familiarize themselves together with the growing eBook business. Ebooks and eBook viewers provide substantial benefits above traditional reading. Ebooks slice down on the make use of of paper, as advocated by environmental enthusiasts. Presently there are no fixed timings for study. There is usually no question of waiting-time for new editions. Presently there is no transportation to the eBook shop. The particular books in a eBook go shopping can be downloaded quickly, sometimes for free, occasionally to get a fee.

Not simply that, the online variation of books are usually much cheaper, because publication homes save their print in addition to paper machinery, the advantages of which are passed on to customers. Further, typically the reach of the eBook shop is immense, allowing a person living in Australia to source out to a publication house inside Chicago. The newest phenomenon in the online eBook world is actually are known as eBook libraries, or eBook packages. An eBook bundle is something unusual. It consists of a large number of ebooks bundled up together that are not readily available at one individual place. So instead regarding hunting down and purchasing, say 100 literary timeless classics, you can buy an eBook bundle which contains all these kinds of ebooks bundled together. These types of eBook libraries typically offer you a substantial savings, in addition to are usually offered inside a variety of formats to fit your brand of eBook reader. Large companies, such since Amazon or Barnes and Noble, tend to not carry these eBook your local library. If you want to buy one of these your local library, you will have to find independent eBook shops. These independent eBook shops typically package the eBook libraries by genre, in addition to have an assortment of00 genres.

© Copyright 2020 - All Rights Reserved